当前位置: 首页 >> 通知公告 >> 正文
汉语言文学系关于香港中文大学语言学及现代语言系授课型硕士“优先取录计划”的通知(2012-06-27)
发布时间:2012-06-27       发布者:2012-06-27       浏览次数:

汉语言文学系09级各班级:

本年度汉语言文学系香港中文大学语言学及现代语言系“语言学硕士专业、汉语语言学及语言获得硕士专业”优先取录计划推荐工作已经开始,请符合条件的09级学生于72日前,持本人相关证明材料到田家炳教学楼四楼汉语言文学系系主任办公室报名。

联系教师:宁国利

联系电话:3295886

            汉语言文学系

                         2012627 

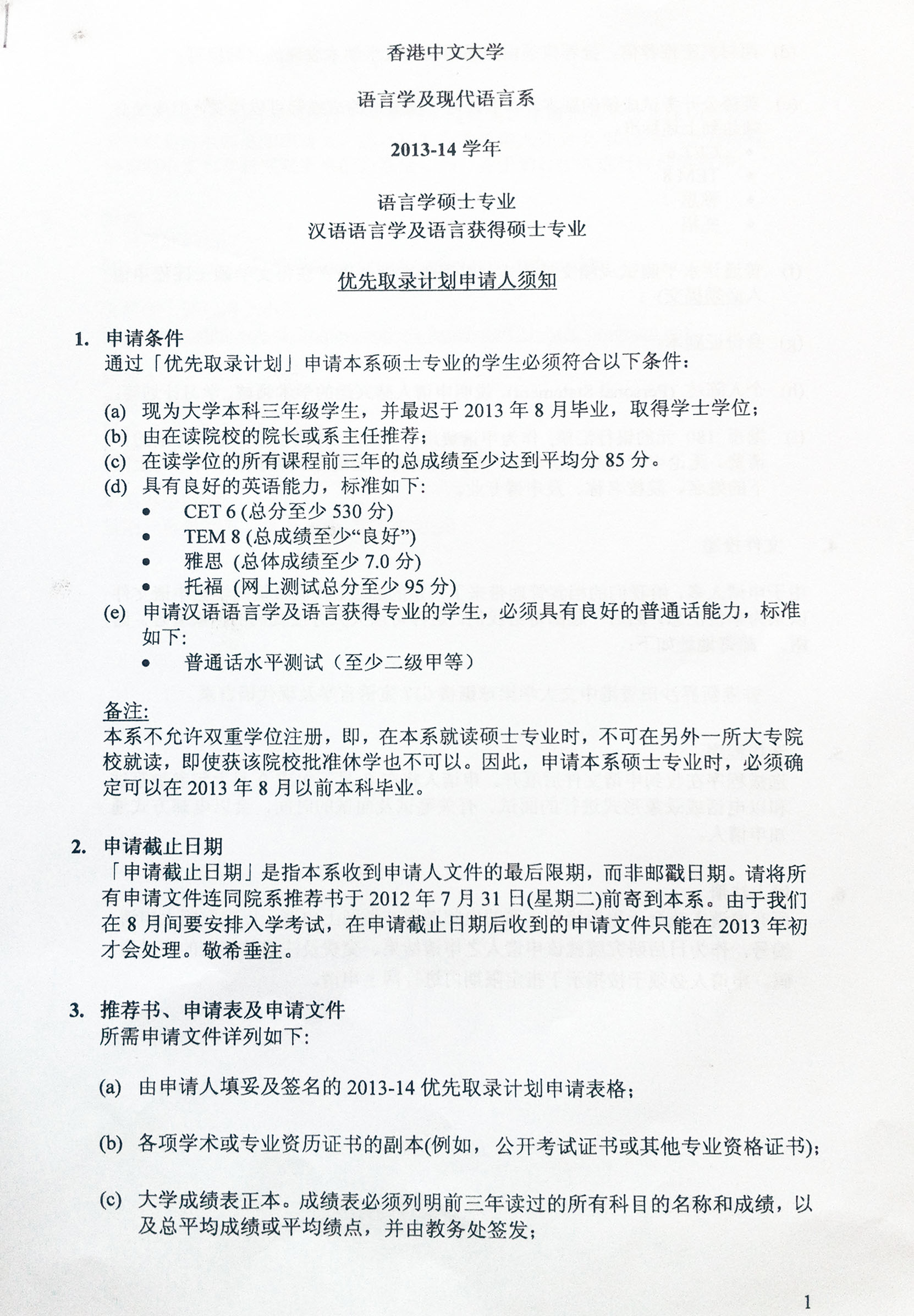
香港中文大学语言学及现代语言系“语言学专业硕士、汉语语言及语言获得硕士专业”优先取录计划申请人须知:

 

 

 


版权所有 Copyright© 2011 yL23411永利官网登录文学院

地址:吉林省四平市铁西区海丰大街1301号 邮 编:136000 联系电话:0434-3291621