yL23411永利官网登录
设为首页
加入收藏
首页
学报简介
自然科学版简介
人文社会科学版简介
机构设置
岗位职责
编辑委员会
内设机构
自然科学版
人文社会科学版
期刊动态
自然科学版
人文社会科学版
投稿指南
yL23411永利官网登录学报(自然科学版)投稿指南
yL23411永利官网登录学报(人文社会科学版)投稿指南
订阅须知
联系方式
订阅须知
目录索引
自然科学版目录索引
人文社会科学版目录索引
荣誉纪事
自然科学版荣誉纪事
人文社会科学版荣誉纪事
目录索引
自然科学版目录索引
人文社会科学版目录索引
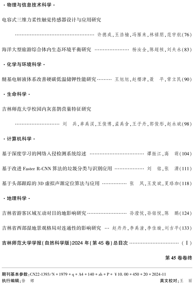
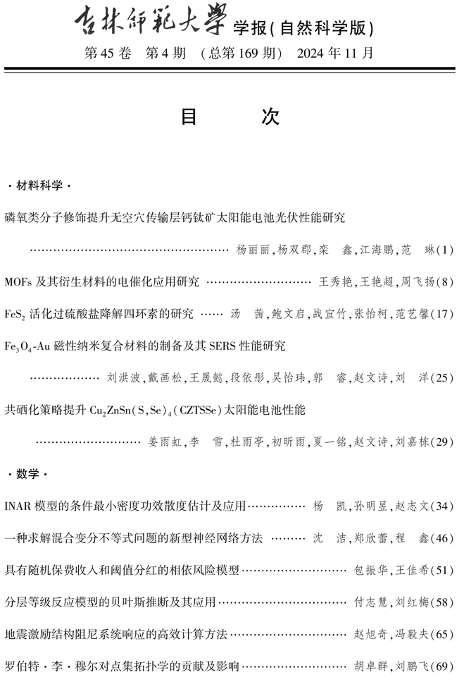
2024年第4期
发布日期:2024-11-28 浏览次数:
上一篇
下一篇